基本資料
短期滯留於台灣的國際旅客有資格申請免簽證或有資格申請eVisas。
請依序檢查資格是否符合。
1.符合免簽證條件的國家/地區

備註:來自上述國家的國民允許滯留長達90天,除了伯利茲、汶萊、多明尼加共和國、瓜地馬拉、馬來西亞、聖克里斯多福及尼維斯、聖露西亞、聖文森及格瑞那丁、新加坡和泰國允許滯留30天。
2.有資格獲得授權證書的國家/地區
A.擁有美國、加拿大、日本、英國申根公約國家,及澳大利亞或新西蘭簽發的有效簽證或永久居民證明之印度、印度尼西亞、菲律賓、泰國和越南國民,均可享受免簽證並應申請“授權書”。
B.授權書可在“東南亞五國國家赴台旅遊網上預先登記系統”網站完成,網址:https://niaspeedy.immigration.gov.tw/nia_southeast/。 完成後,印出授權書於進入台灣進行入境檢查。)
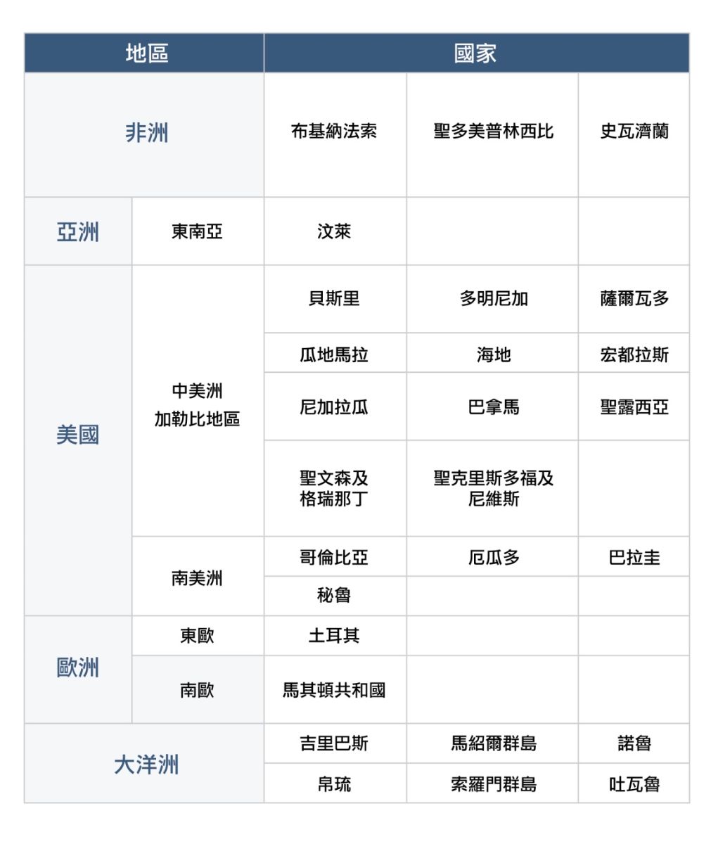
3.符合eVisas的國家/地區
A.受邀參加國際會議、體育賽事、貿易活動或其他在台灣活動的國際遊客,有資格申請eVisas。
B.符合要求的以下27個國家的國民有資格申請eVisas:

備註:
- eVisa的有效期是從發布日期開始的3個月。 在台灣停留的最長時間為30天。
- 申請費(新台幣1,632元,約50美元)不可退還。 但是,上述圖表中標有*和智利,馬拉威,南非國家的國家免收申請費。
- 申請可通過https://goo.gl/xb6qhM完成。完成後,印出eVisa於進入台灣時進行入境檢查。
- 來自中國的旅客可至國家移民局網站獲取更多信息,網址:www.immigration.gov.tw。
- 有港澳居留權的旅客可以提前申請入境許可證,或於登陸台灣後辦理登陸簽證
- 關於申請相關問題